吉林大学学报(工学版) ›› 2025, Vol. 55 ›› Issue (9): 2902-2912.doi: 10.13229/j.cnki.jdxbgxb.20240141

• 车辆工程·机械工程 • 上一篇    

基于双滑模面的变轨距列车悬挂系统控制方法

刘玉梅1(),陈洪鹏1,庄娇娇2,陈熔1,王梦雨1   

  1. 1.吉林大学 交通学院,长春 130022
    2.临沂大学 机械与车辆工程学院,山东 临沂 276000
  • 收稿日期:2024-02-04 出版日期:2025-09-01 发布日期:2025-11-14
  • 作者简介:刘玉梅(1966-),女,教授,博士生导师.研究方向:车辆智能化检测与轨道车辆装备.E-mail:lymlls@163.com
  • 基金资助:
    吉林省自然科学基金项目(20220101199JC);吉林省产业核心技术攻关项目(20240302061GX);吉林省智能制造重大科技专项项目(20210301006GX)

Control method of suspension system of variable⁃gauge train based on double sliding surfaces approach

Yu-mei LIU1(),Hong-peng CHEN1,Jiao-jiao ZHUANG2,Rong CHEN1,Meng-yu WANG1   

  1. 1.College of Transportation,Jilin University,Changchun 130022,China
    2.School of Mechanical and Vehicle Engineering,Linyi University,Linyi 276000,China
  • Received:2024-02-04 Online:2025-09-01 Published:2025-11-14

摘要:

为了改善高速变轨距列车在不同轨距线路上的运行性能,采用基于双滑模面的滑模半主动控制方法,调节二系悬挂中空气弹簧和磁流变阻尼器的阻尼力。搭建1/4车分数阶天棚阻尼控制的滑模参考模型,设计双滑模面滑模控制器,将半主动控制方法应用于二系空气弹簧和横向磁流变阻尼器;构建变轨距列车悬挂系统半主动控制的整车联合仿真模型,分析1 435 mm/1 520 mm轨距下变轨距车辆对轨道不平顺激励的响应性能,验证整车半主动控制方法的有效性。

关键词: 铁路运输, 变轨距列车, 悬挂系统, 双滑模面控制, 动力学性能

Abstract:

To enhance the operational performance of high-speed variable-gauge trains on different gauge lines,a semi-active control method based on double sliding surfaces was used to adjust the damping force of air springs and magnetorheological (MR) dampers in the secondary suspension.Based on double sliding surfaces,a quarter-vehicle fractional-order skyhook damping control reference model was established,and a double sliding surface controller was designed.The semi-active controller was applied to secondary air springs and transverse magnetorheological dampers.Finally,a joint simulation model of the whole vehicle for the variable-gauge train suspension system was constructed.The response performance to track irregularity excitation on 1 435 mm/1 520 mm gauges is analyzed to verify the effectiveness of the semi-active control method on whole vehicle.

Key words: railway transport, variable-gauge trains, suspension system, double sliding surfaces control, dynamic performance

中图分类号: 

  • U260

图1

两自由度1/4车半主动悬挂系统模型"

图2

理想天棚阻尼模型"

图3

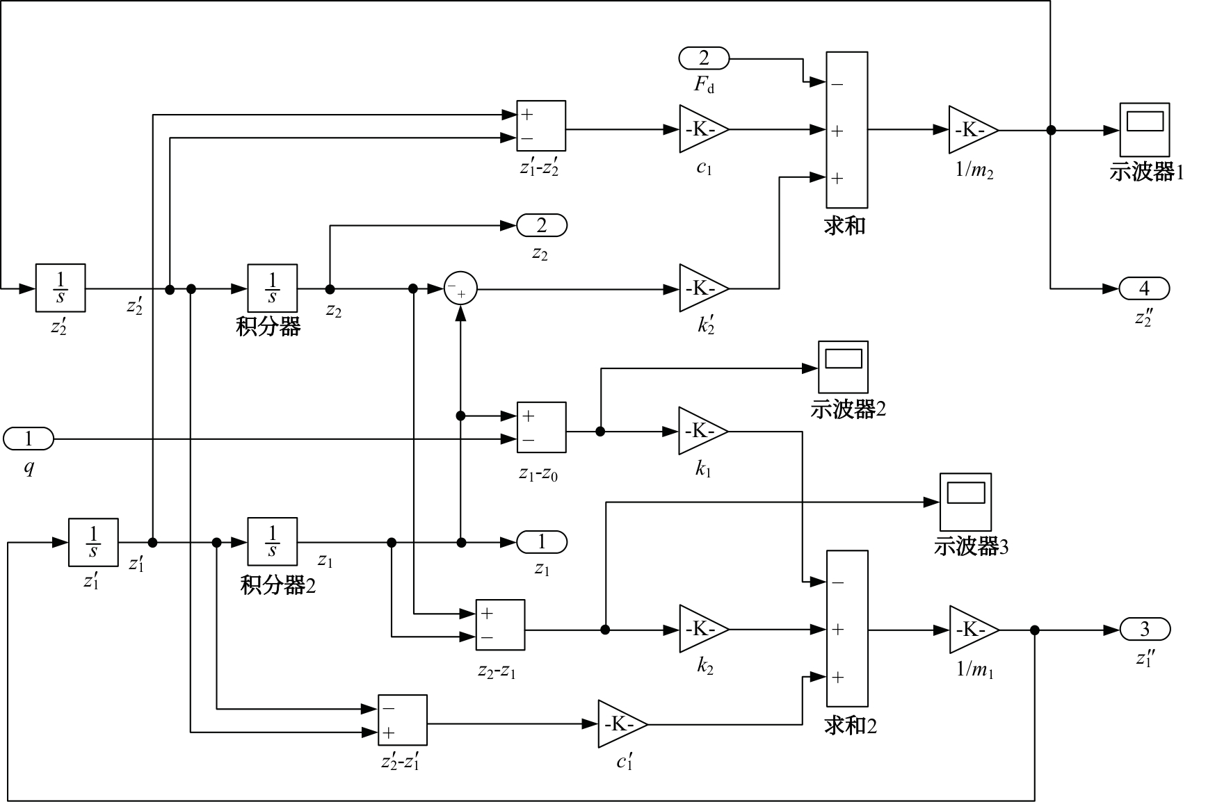
轨道车辆1/4车半主动悬挂系统模型"

图4

基于双滑模面的滑模半主动控制模型"

图5

联合仿真示意图"

图6

不同控制方式下高速变轨距列车运行稳定性指标"

图7

不同速度等级下车体振动加速度(1 435 mm轨距)"

图8

不同速度等级下车体振动加速度(1 520 mm轨距)"

表1

不同速度等级下运行品质指标对比(1 435 mm轨距)"

运行品质评价指标控制方式或改善率车辆运行速度/(km·h-1
250300350400
垂向加速度峰值标准差被动控制0.1400.1570.1770.195
双滑模面滑模控制0.0970.1050.1170.136
垂向加速度峰值均值被动控制0.8100.9451.0601.272
双滑模面滑模控制0.5610.6700.7300.858
垂向评定值被动控制1.1181.2901.4501.701
双滑模面滑模控制0.7740.9010.9871.157
改善率/%30.830.231.932.0
横向加速度峰值标准差被动控制0.0990.1150.1360.165
双滑模面滑模控制0.0640.0850.1060.121
横向加速度峰值均值被动控制0.7070.7440.8411.079
双滑模面滑模控制0.4810.5540.6320.747
横向评定值被动控制0.9250.9971.1401.442
双滑模面滑模控制0.6220.7410.8651.013
改善率/%32.725.724.129.8

表2

不同速度等级下运行品质指标对比(1 520 mm轨距)"

运行品质评价指标控制方式或改善率车辆运行速度/(km·h-1
250300350400
垂向加速度峰值标准差被动控制0.1230.1690.1890.211
双滑模面滑模控制0.0820.1150.1280.141
垂向加速度峰值均值被动控制0.7980.9661.0711.196
双滑模面滑模控制0.5890.6720.7430.877
垂向评定值被动控制1.0681.3371.4861.660
双滑模面滑模控制0.7690.9251.0251.187
改善率/%28.030.831.028.5
横向加速度峰值标准差被动控制0.1140.1410.1590.184
双滑模面滑模控制0.0850.1020.1100.147
横向加速度峰值均值被动控制0.6550.8161.0011.112
双滑模面滑模控制0.4570.5720.6310.767
横向评定值被动控制0.9051.1261.3501.516
双滑模面滑模控制0.6440.7960.8731.090
改善率/%28.829.335.328.1

图9

车体振动加速度频域图"

图10

车体振动加速度功率谱图"

表3

不同速度等级下运行平稳性指标对比(1 435 mm轨距)"

运行平稳性评价指标控制方式或改善率车辆运行速度/(km·h-1
250300350400
垂向平稳性指标被动控制2.2702.4672.5592.648
单滑模面控制2.1032.2542.3212.427
双滑模面滑模控制2.0432.1662.2692.348
相对被动控制改善率/%10.012.211.311.3
相对单滑模面控制改善率/%4.93.92.23.3
横向平稳性指标被动控制2.1052.2602.3502.661
单滑模面控制1.9352.1272.2282.489
双滑模面滑模控制1.8572.0652.1672.425
相对被动控制改善率/%11.88.67.88.9
相对单滑模面控制改善率/%4.02.92.72.6

表4

不同速度等级下运行平稳性指标对比(1 520 mm轨距)"

运行平稳性评价指标控制方式或改善率车辆运行速度/(km·h-1
250300350400
垂向平稳性指标被动控制2.2472.3952.4882.603
单滑模面控制2.1242.2872.3792.463
双滑模面滑模控制2.0562.2072.3142.403
相对被动控制改善率/%8.57.97.07.7
相对单滑模面控制改善率/%3.23.52.72.4
横向平稳性指标被动控制2.1562.3412.5012.609
单滑模面控制2.0582.2432.3552.467
双滑模面滑模控制1.9942.1742.2722.393
相对被动控制改善率/%7.57.19.28.3
相对单滑模面控制改善率/%3.13.13.53.0
[1] 秦欢欢, 秦胜, 吴云云. “一带一路”铁路国际联运市场发展对策分析[J]. 铁道货运, 2018, 36(12): 17-23.
Qin Huan-huan, Qin Sheng, Wu Yun-yun. A study on the strategies of lnternational railway lnter-modal transport market among thenations along the belt and road[J]. Railway Freight Transport, 2018, 36(12): 17-23.
[2] 李芾, 邵亚堂, 黄运华, 等. 国外变轨距列车及其转向架的发展与研究[J]. 机车电传动, 2018(3): 1-13, 22.
Li Fu, Shao Ya-tang, Huang Yun-hua, et al. Development and research of foreign gauge-changeable train and bogie[J]. Electric Drive for Locomotives, 2018(3): 1-13, 22.
[3] Gomez J, Aísa J. Talgo automatic gauge change system for freight wagons[J]. Proceedings of the I MECH E. Part F: Journal of Rail and Rapid Transit, 2001, 215(1): 13-24.
[4] Christoph G, Christoph D, Jean-Marc F. Entwicklung eines spurwechselfä higen Laufdrehgestells (Typ EV09)[J].ZEVrail Glasers Annalen, 2011, 135(11): 130-139.
[5] Yang S P, Zhao Y W, Liu Y Q, et al. A new semi-active control strategy on lateral suspension systems of high-speed trains and its application in HIL test rig[J]. Vehicle System Dynamics, 2023, 61(5): 1317-1344.
[6] Nguyen S D, Nguyen H Q. Design of active suspension controller for train cars based on sliding mode control, uncertainty observer and neuro-fuzzy system[J].Journal of Vibration and Control, 2015, 23(8): 1334-1353.
[7] 廖英英, 陈祖晨, 刘永强, 等. 高速列车悬挂系统连续混合控制策略的设计与仿真分析[J]. 振动与冲击, 2021, 40(6): 235-242.
Liao Ying-ying, Chen Zu-chen, Liu Yong-qiang, et al. Design and simulation analysis of a continuous mixed control for high-speedtrain suspension svstems[J]. Journal of Vibration and Shock, 2021, 40(6):235-242.
[8] 金天贺, 张志, 刘志明, 等. 高速列车H控制可变刚度悬挂系统应用研究[J]. 机械工程学报, 2022, 58(8): 204-214.
Jin Tian-he, Zhang Zhi, Liu Zhi-ming, et al. Application research on H controlled variable stiffness suspension system of high-speed train[J]. Journal of Mechanical Engineering, 2022, 58(8): 204-214.
[9] 郭孔辉, 隋记魁, 郭耀华. 基于天棚和地棚混合阻尼的高速车辆横向减振器半主动控制[J]. 振动与冲击, 2013, 32(2): 18-23.
Guo Kong-hui, Sui Ji-kui, Guo Yao-Hua. Semi-active control method for a high-speed railway vehicle lateral damper basedon skyhook and groundhook hybrid damping[J]. Journal of Vibration and Shock, 2013, 32(2): 18-23.
[10] 韩飞, 吴限德, 段广仁, 等. 逼近与跟踪翻滚目标的双滑模面姿轨耦合控制[J]. 哈尔滨工程大学学报, 2018, 39(1): 23-32.
Han Fei, Wu Xian-de, Duan Guang-ren, et al. Attitude and orbit coupled dual sliding-mode surface control for approaching andtracking tumbling target[J]. Journal of Harbin Engineering University, 2018, 39(1): 23-32.
[11] 刘金琨. 滑模变结构控制MATLAB仿真基本理论与设计方法[M].3版.北京: 清华大学出版社, 2015.
[12] 庄娇娇. 高速变轨距列车动力学性能优化及半主动控制策略研究[D]. 长春: 吉林大学交通学院, 2019.
Zhuang Jiao-jiao. Research on dynamic performance optimization and semi-active control strategy of high-speed variable-gauge train[D]. Changchun: College of Transportation,Jilin University, 2019.
[13] . 机车车辆动力学性能评定及试验鉴定规范 [S].
[14] . 机车车辆车轮轮缘踏面外形 [S].
[15] .钢轨 第1部分:43kg/m~75kg/m钢轨 [S].
[16] 翟婉明. 车辆-轨道耦合动力学(上)[M]. 4版. 北京:科学出版社, 2015.
[1] 李文航,倪涛,赵丁选,邓英杰,师小波. 基于模型预测反馈技术的救援车辆液压悬挂系统控制方法[J]. 吉林大学学报(工学版), 2024, 54(3): 610-619.
[2] 刘玉梅,盛佳香,庄娇娇,陈熔,赵大龙. 高速变轨距转向架结构优化及动力学性能分析与预测[J]. 吉林大学学报(工学版), 2024, 54(2): 453-460.
[3] 刘玉梅,胡婷,庄娇娇,盛佳香,周殿买. 基于主成分分析赋权的变轨距列车悬挂参数优化[J]. 吉林大学学报(工学版), 2024, 54(11): 3158-3167.
[4] 应沛然,曾小清,沈拓,袁腾飞,宋海峰,王奕曾. 基于冗余工序编码的高速列车节能驾驶智能算法[J]. 吉林大学学报(工学版), 2023, 53(12): 3404-3414.
[5] 李文航,倪涛,赵丁选,张泮虹,师小波. 基于集合卡尔曼滤波的高机动救援车辆主动悬挂控制方法[J]. 吉林大学学报(工学版), 2022, 52(12): 2816-2826.
[6] 刘玉梅,乔宁国,庄娇娇,刘鹏程,胡婷,陈立军. 基于多传感器数据融合的轨道车辆齿轮箱异常检测[J]. 吉林大学学报(工学版), 2019, 49(5): 1465-1470.
[7] 赖晴鹰,刘军,赵若愚,骆泳吉,孟令云,徐亚之. 基于变间距动态规划的中高速磁悬浮列车 速度曲线优化[J]. 吉林大学学报(工学版), 2019, 49(3): 749-756.
[8] 尹紫红, 朱波, 邵国霞, 孔德惠, 蒋良潍. 铁路超重货物作用下的轨道路基响应[J]. 吉林大学学报(工学版), 2017, 47(5): 1446-1452.
[9] 左静, 帅斌, 黄文成. 改进距离熵权MULTIMOORA的铁路应急救援方案搜索[J]. 吉林大学学报(工学版), 2017, 47(4): 1068-1074.
[10] 牛治慧, 苏建, 张益瑞, 徐观, 谭富星. 基于转向架试验台的轨道不平顺模拟试验[J]. 吉林大学学报(工学版), 2017, 47(2): 400-407.
[11] 王启明, 苏建, 张兰, 陈秋雨, 徐观. 基于L-M算法的正交Stewart平台位姿正解的初值补偿[J]. 吉林大学学报(工学版), 2017, 47(1): 97-104.
[12] 张益瑞, 苏建, 张兰, 谭富星, 徐观. 轨道车辆转向架一系悬挂刚度测定[J]. 吉林大学学报(工学版), 2016, 46(4): 1083-1089.
[13] 刘玉梅, 赵聪聪, 熊明烨, 郭文翠, 张志远. 基于物元模型的高速轨道车辆传动系可靠性评价[J]. 吉林大学学报(工学版), 2015, 45(4): 1063-1068.
[14] 石怀龙, 宋烨, 邬平波, 曾京, 朱海燕. 高速动车组转向架悬挂刚度特性[J]. 吉林大学学报(工学版), 2015, 45(3): 776-782.
[15] 王秀刚, 苏建, 曹晓宁, 徐振, 卢海隔, 田宗举. 基于旋转矩阵正交性的转向架6自由度平台位姿正解解算[J]. 吉林大学学报(工学版), 2013, 43(05): 1241-1246.
Viewed
Full text


Abstract

Cited

  Shared   
  Discussed   
No Suggested Reading articles found!